Elektronische Schaltungen Netzteil Sicherung Elektronische Schaltplan Themt Einstellbare Elektrik
If you are {looking for|searching about} Schaltbild Netzteil you've {came|visit} to the right {place|web|page}. We have 17 {Pics|Pictures|Images} about Schaltbild Netzteil like 10. Elektronische Sicherung... auf Knolles Elektronik Basteln Page, Schaltplan Bezeichnung Netzteil and also Elektronische Sicherung mit unter 100mV Spannungsabfall. {Read more|Here you go|Here it is}:
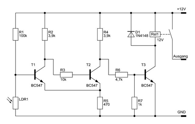
Einfacher dämmerungsschalter

Elektronische sicherung mit unter 100mv spannungsabfall. Ne555 wechselrichter spannungswandler schaltplan 230v schaltbild 12v schaltungen bzw elektronische. Einfacher spannungswandler bzw. wechselrichter mit dem ne555. Elektronische sicherung netzteil schaltplan labornetzteil bauanleitungen hobbyelektronik bauanleitung












Comments
Post a Comment